神马影院免费观看 - 中轻网首页
English
收藏本站 (神马影院免费观看)
邮件系统 (神马影院在线)
|
行业综合服务平台
|
资产财务管理网
首页
|
简介
|
神马影院在线
|
主要领导 (神马影院免费观看)
|
神马影院免费观看
|
神马影视
|
神马在线
|
神马影院
|
神马影院在线
|
神马影院高清
|
联系方式
您已登录成功!
用户名:
内部办公系统
会员管理系统
人事管理系统
档案管理系统
合同管理系统
党群管理系统
会议会展管理
新闻出版年检
电子邮件系统
信息发布系统
轻工业联合会
>
全国行业职业技能竞赛
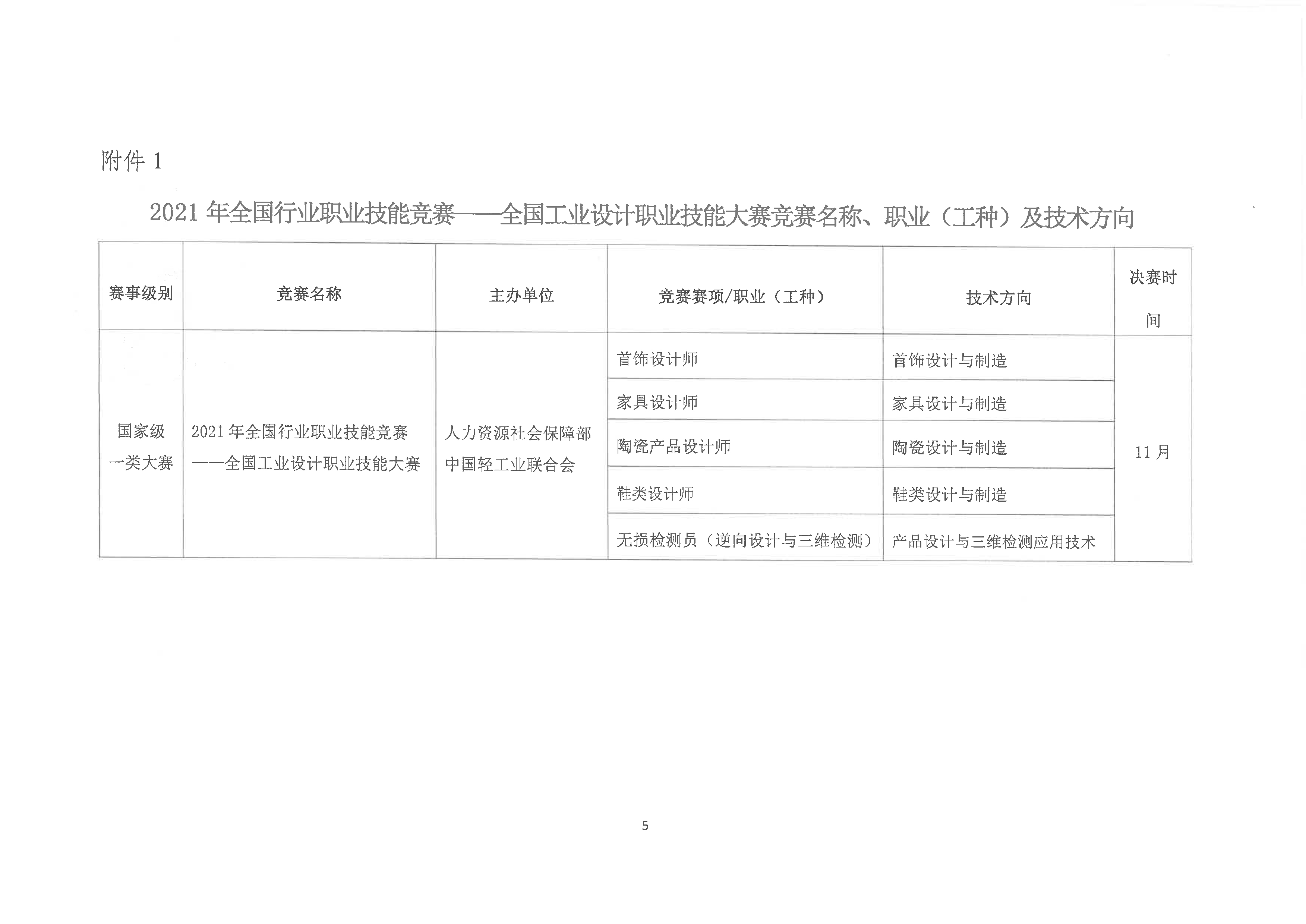
关于开展2021年全国工业设计大赛承办及协办单位征集工作的通知
2021-04-25 来源:
[打印本稿]
[字号
大
中
小
]